Terug naar hoofdinhoud

Structuren

Structuren van Besloten Vennootschappen uitwerken,
van data naar duidelijkheid

Met Newgreement maak je binnen een paar minuten een volledig, visueel overzicht van een concernstructuur. We halen de bedrijfsgegevens op uit de Kamer van Koophandel, tekenen automatisch de verhoudingen uit en verrijken de tekening met fiscale en financiële context — alles up-to-date en terug te zien in Newgreement.

Zo werkt het:

Directe koppeling met de Kamer van Koophandel

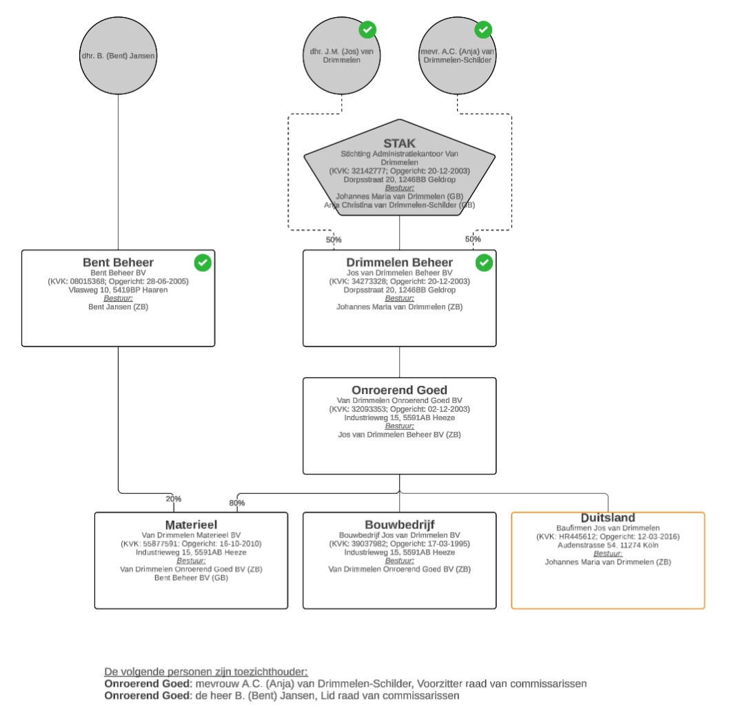
Zoek het gewenste bedrijf via de API-koppeling direct in de Kamer van Koophandel op en vraag de bedrijfsgegevens op. Onder andere de adresgegevens, bestuurders, (100%) aandeelhouders en toezichthouders worden automatisch ingelezen in Newgreement.

Vraag je de bedrijfsgegevens van een entiteit op een later moment weer op? Dan controleert Newgreement of er wijzigingen zijn ten opzichte van de laatst bekende gegevens en worden deze overzichtelijk weergegeven.

Automatisch uittekenen concernstructuur in Lucidchart

Via de API-koppeling kunnen de opgehaalde bedrijfsgegevens geëxporteerd worden naar Lucidchart. De entiteiten en aandelenverhouding(en), blijkend uit Newgreement, worden visueel weergegeven op een diagram.

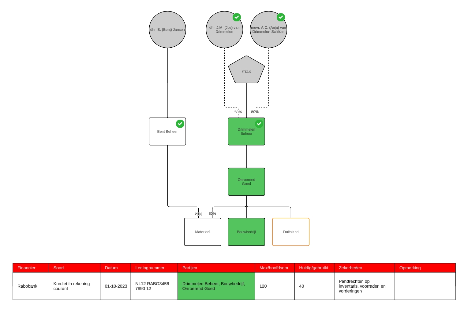
Zowel een uitgebreide als een verkorte diagram wordt uitgewerkt. Op het uitgebreide diagram zijn onder andere de KvK-nummers, adresgegevens, bestuurders en aandeelhouders terug te vinden. Op het verkorte diagram staan enkel de aandelenverhoudingen en naam van de entiteit.

Fiscale eenheden zichtbaar in de structuur

Geef in Newgreement aan welke entiteiten onderdeel zijn van een fiscale eenheid omzetbelasting en/of vennootschapsbelasting.

Deze informatie gaat mee naar Lucidchart en wordt duidelijk weergegeven in het verkorte diagram.

Concernfinancieringen zichtbaar in de structuur

Voeg concernfinancieringen toe in Newgreement. Betrokken entiteiten krijgen een aparte kleur in de Lucidchart-tekening. Alle financieringen worden daarnaast overzichtelijk samengevat in een tabel op hetzelfde verkorte diagram.

Alles terugkijken in Newgreement

De in Lucidchart gemaakte tekenbladen zijn direct in Newgreement te bekijken; we halen ze via de API op zodat je niet hoeft te wisselen van tool. Daarnaast monitort Newgreement of er aanpassingen zijn gedaan op de tekenbladen sinds de laatste uitvraag. Wijzigingen kunnen worden verwerkt in Newgreement met één druk op de knop.

Waarom dit belangrijk is:

  • Minder handwerk: geen losse spreadsheets of handmatig tekenen.
  • Eén bron van waarheid: gegevens uit KVK en jouw eigen aanvullingen blijven synchroon.
  • Sneller beoordelen en rapporteren: fiscale eenheden en financieringen zijn in één oogopslag helder.
  • Presentatieklaar: Lucidchart-diagrammen zijn consistent, deelbaar en direct te hergebruiken in rapportages.

Plan een demo en zie hoe jouw BV-structuren zich automatisch laten uittekenen.